韩国留学 | 2021年度韩国留学最新签证受限大学名单和优秀认证大学名单_【法亚韩语】成都韩语培训_成都韩语学习_成都韩语培训机构_成都韩语培训班

时代广场A座2803

您现在的位置:韩语首页韩语新闻

韩语新闻

韩国留学 | 2021年度韩国留学最新签证受限大学名单和优秀认证大学名单

大韩民国驻中国大使馆近日公布了2021年度韩国留学最新签证受限大学名单和优秀认证大学名单,这个名单有什么用呢?一起了解一下吧。


什么是优秀认证大学?


简单来说


优秀认证大学=非法滞留率不足1%大学=可简化签证材料大学


认证大学的作用?


认证大学分为2类,在签证手续上略微有所区别。更高层次的非法滞留率不足1%的认证大学,签证材料更进一步简化。


具体来讲


认证大学不需要在韩国申请返签证号码,直接凭学校发的录取书在中国内的各领事馆进行签证申请,并且原则上领馆不进行签证审批调查,直接给与签证。而优秀认证大学在签证的时候还可以免交经济能力材料(存款证明)和学历认证材料。


优秀认证大学的来历


2015年3月,韩国开始实行认证大学签证简化手续,每年都会公布一份当年的最新签证受限大学名单和优秀认证大学名单,由于名单存在变动,因此每年都会有一些学校加入认证大学名单中了,也会有一些大学被从认证大学名单中去除。


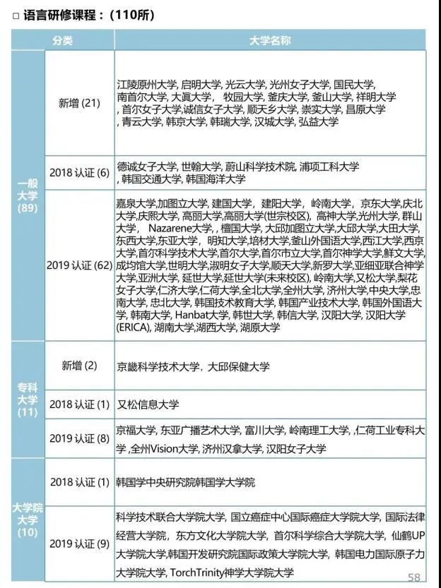
那么今年最新公布名单有哪些学校呢?



以上就是关于韩国认证大学的相关信息了

更多关于留学的资讯

敬请关注法亚亚细亚超级星球

有留学需求的同学也可以联系我们的老师

他们会为您提供最全面的解答

友情链接: 成都小语种培训机构青岛韩语学校天津韩语培训

办学许可证号:教民151010470000191号 聘请外国专家资格证号:A2 510130081 

联系电话:028-8674 8880  24小时咨询电话:133 4880 7880

Copyright©2006-2019 成都市锦江区法亚外语成人培训学校 蜀ICP备16032480号-1 法律顾问:四川拓越律师事务所





免费咨询

咨询
微信二维码
在线咨询 微信咨询

02885456813