终于来了 !2021年12月日本语能力考8月30日开放注册_【法亚日语】成都日语培训_成都日语学习_成都日语培训机构_成都日语培训班

锦江区总府路2号时代广场A座2803

您现在的位置:日语首页日语新闻

日语新闻

终于来了 !2021年12月日本语能力考8月30日开放注册

根据JLPT官网最新消息,2021年12月日本语能力考试大陆地区报名及考试时间已经公布!


12月日本语能力考试将于12月5日举行,注册个人信息以及上传电子照片通道将于8月30日开通。


网上报名分两个阶段进行。第一阶段考生仅进行个人信息注册和上传电子照片;第二阶段除考生可继续注册外,按N1、N2、N3~N5的顺序依次分别开放考试名额供已完成个人信息注册与上传电子照片的考生选择级别和考点,此阶段要求考生完成预定考位和支付考费等全部报名手续。


虽然说在正式报名前都可以注册,但是按照去年注册和抢座的激烈程度来看,大家最好还是提前注册!在这里还要再重点提醒一下:往年的注册无效,需要重新注册!


具体报名时间为:


N1:2021年9月6日 14:00

N2:2021年9月7日 14:00

N3-N5:2021年9月8日 14:00

打印准考证:11.29 下午两点

考试费用:N1、N2为550元;N3、N4、N5为450元。




注册时间:8.30下午两点-9.13下午两点

请大家在规定的时间完成注册,以免影响报名哦!



今年同样考虑到疫情影响考点有所调整,请大家务必关注下自己考场的要求↓↓




※注册报名网站:

https://jlpt.neea.edu.cn(教育网)

https://jlpt.neea.cn(公网)


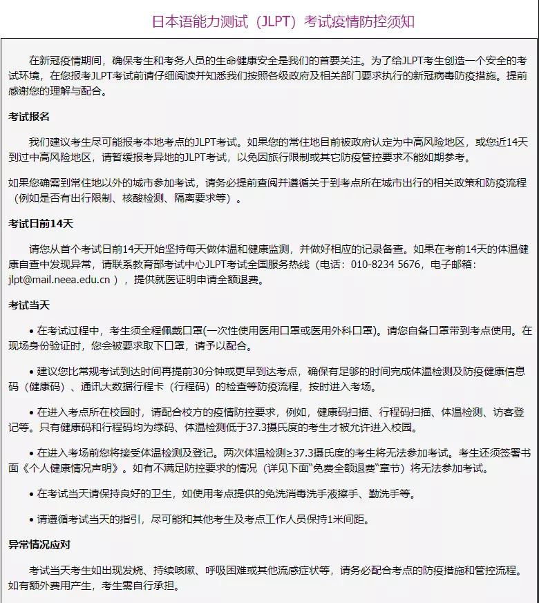
特殊时期请务必详细看一下日本语能力测试(JLPT)考试疫情防控须知:



其他区报名时间一览


日本地区:8月26日

韩国地区:9月1日~9月19日
中国台湾地区:8月25日上午9点~9月10日下午6点


想要先学好基础课,再进行考级冲刺的同学注意啦~

法亚日语考级冲刺班课程招生还在持续进行中,针对高频词汇精讲、相似语法辨析、长难句子的成分划分与解析、听力高频词汇总结、阅读理解文章的分析与解题技巧进行专项突破,想要在12月考试中快速提高日语的同学不要错过~

友情链接: 南京日语培训成都日语培训班沈阳日语培训班天津日语培训

办学许可证号:教民151010470000191号 聘请外国专家资格证号:A2 510130081 

联系电话:028-8674 8880  24小时咨询电话:133 4880 7880

Copyright©2006-2019 成都市锦江区法亚外语培训成人学校 蜀ICP备16032480号-1  法律顾问:四川拓越律师事务所




免费咨询

咨询
微信二维码
在线咨询 微信咨询

028-85456813